我國“十四五”規劃中明確提出要“協同發展云服務與邊緣計算服務”,國務院《“十四五”數字經濟發展規劃》同時指出要“加強面向特定場景的邊緣計算能力”。我國云計算進入惠普發展期,邊緣計算需求激增,計算處理逐步向邊端擴散,云邊端一體化成為重要趨勢。根據中國信息通信研究院(以下簡稱“中國信通院”)《邊緣計算市場和用戶洞察報告(2022)》數據顯示,2021年我國邊緣計算市場規模達到436.4億元,用戶側投入持續加大,邊緣計算將有力支撐政企數字化轉型。
為進一步推動邊緣計算規模化落地部署,依托中國通信標準化協會CCSA TC1 WG5工作組和 CCSA TC608,由中國信通院云計算與大數據研究所牽頭,聯合產學研用數十家單位聯合編制的三項邊緣計算行業標準正式發布和實施,引領產業規范化發展。
《互聯網邊緣云服務信任能力要求》標準
《互聯網邊緣云服務信任能力要求》標準規定了邊緣云的術語和定義、邊緣云服務信任能力框架、企業屬性、能力要求、服務保障等方面的內容,適用于邊緣云服務提供商,對相關服務能力進行規范。

《基于云邊協同的邊緣節點管理解決方案能力要求》標準
《基于云邊協同的邊緣節點管理解決方案能力要求》標準規定了基于云邊協同的邊緣節點管理解決方案的術語和定義、邊緣節點管理框架、邊緣節點管理解決方案能力要求,適用于提供邊緣節點管理的解決方案廠商,用于考察解決方案的各項功能指標和能力。

《分布式云全局管理框架》標準
《分布式云全局管理框架》標準規定了分布式云全局管理框架的術語和定義、分布式云全局管理概述、框架及相應的要求描述,適用于同一分布式云中中心云與區域云、區域云與邊緣云、中心云與邊緣云之間的協同管理,也適用于同一分布式云中各中心云之間、各區域云之間、各邊緣云之間的協同管理。 中國信通院云計算與大數據研究所牽頭立項和開展多項邊緣計算標準制定,涵蓋邊緣硬件、物聯網邊緣計算、邊緣云、邊緣軟件和服務、邊緣應用、邊緣安全等領域,構建目前業界最權威、完整的邊緣計算標準體系,同時依據標準開展評估測試工作,截至目前已完成40余個產品/服務評估測試工作,進一步推動邊緣計算相關技術和方案高質量發展,構建“可信邊緣計算”生態。
可信邊緣計算標準和評估體系
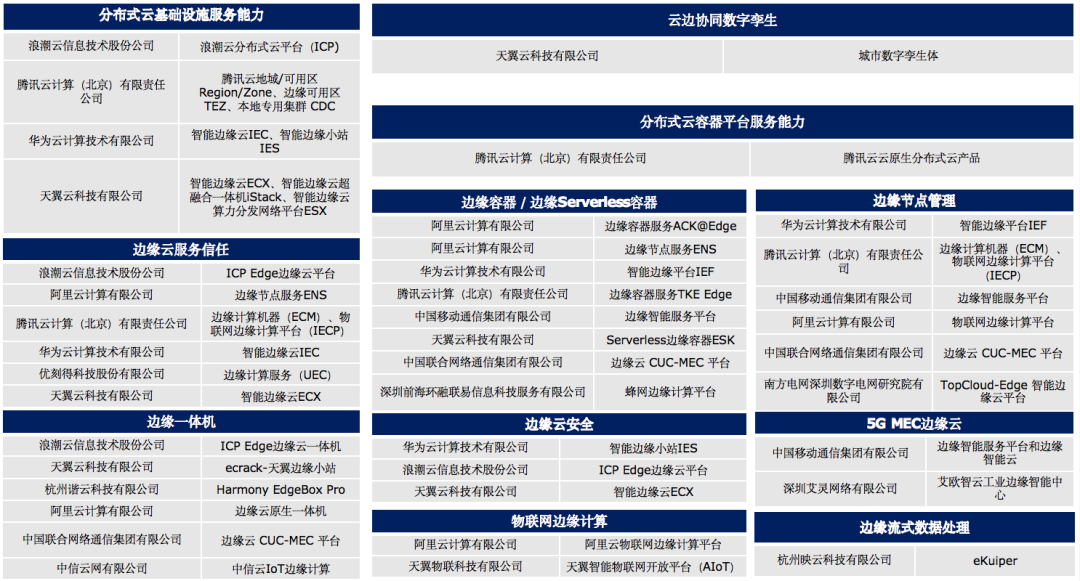
可信邊緣計算與分布式云評估全景
未來,中國信通院云計算與大數據研究所將繼續攜手產業界各方,持續開展邊緣計算相關產業研究、標準制定、評估測試、生態建設等工作,凝聚各方智慧,共同把握邊緣計算產業發展新機遇。






資訊頻道